深大地图
、乘车路线
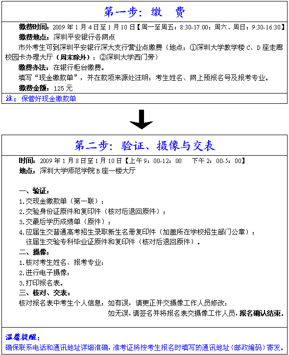
深圳大学2009年本科插班生“报名确认”流程
特别提示:
1、考生电子档案一经确认,任何人不得擅自更改。考试与录取管理以考生签名确认的正式报名表为依据。因考生本人录入的信息错误以及因填报志愿不当原因而落选的,其责任由考生本人负责。
2、深圳大学招生信息网:http://zsb.szu.edu.cn,考生可上网查看本人考试成绩、录取结果等相关信息。
深圳大学招生办
二OO八年十二月四日
★乘车路线★
停靠深圳大学的公共汽车:19路(东角头-桃源村)、36路(深圳西站-福光村)、37路(环线:南头总站-南头总站)、113路(蛇口码头-莲塘)、221路(桃源村-东角头)、230路(蛇口码头-华强北)、324路(龙华玉壶新村-南山汽车站)、328路(环线:蛇口码头-坂田岗头村)、329路(赤湾-同乐收费站)、362路(皇岗口岗-松岗)。
从火车站到深大推荐路线:在火车站出站口搭乘地铁1号线到终点站世界之窗,在地铁大厅内转乘地铁接驳公交70路,到深圳大学站下车。